微生物多样性测序三代全长扩增子5R 16S rRNA微生物多样性绝对定量 Spike-in宏基因组测序三代宏基因组宏基因组Binning分析宏基因组抗性基因分析宏基因组元素循环分析高宿主污染去除宏基因组项目宏转录组差异表达测序环境宏病毒组测序医学宏病毒组测序三代DNA宏病毒组MIG-seq肠道宏基因组绝对定量多营养级扩增子扩增子双因素分析动植物基因组Denovo测序细菌基因组测序项目真菌基因组测序项目病毒基因组测序项目简化基因组遗传图谱eQTL简化基因组GWAS测序BSA混池测序基因组SSR开发基因组重测序三代重测序真核有参转录组测序真核无参转录组测序原核链特异性转录组测序全长转录组(有参_无参)测序LncRNA测序Small RNA测序mGWASMeta-Barcoding(eDNA)技术研究种质资源数字化解决方案转座子插入测序(Tn-seq)PlantArray植物生理组平台染色体级别基因组组装Hi-C建库叶绿体、线粒体基因组测序定制生信分析服务器数据库开发构建服务高通量土壤生物检测高通量16S rDNA菌种鉴定Astral蛋白质组学10×单细胞核转录组10×单细胞转录组华大Stereo-seq空间转录组测序DNBelab C-TaiM4单细胞核转录组DNBelab C-TaiM4单细胞转录组单菌株单细菌转录组人肠道单细菌转录组单细胞转录组(SMART)测序靶向代谢组分析非靶向代谢组分析ATAC-seqChip-seqRip-seq全基因组甲基化分析DAP-seqCUT&Tag微课云交付平台扩增子引物列表资料下载送样指南客户文章列表

项目介绍

CUT-Tag(染色体靶向切割和标签化,Cleavage Under Targets and Tagmentation)是一种创新的研究蛋白质-DNA互作关系的表观基因组学技术,核心原理是利用Tn5转座酶与Protein A/G的融合蛋白,通过抗体介导精准结合靶蛋白(如组蛋白修饰、转录因子),引导Tn5酶对靶蛋白结合的染色质区域进行特异性切割,同时完成标签化修饰以构建测序文库,结合高通量测序技术实现全基因组范围内蛋白-DNA互作位点的高效定位。突破了传统ChIP-seq技术依赖甲醛交联、免疫共沉淀的繁琐流程限制,无需复杂的染色质富集步骤,在保持样本天然染色质状态的前提下,高效获取表观遗传调控信息,为解析基因转录调控的分子机制和基因组上组蛋白修饰研究提供直接且可靠的分子证据。


项目优势

  • 流程简单,周期短:无需超声破碎和免疫共沉淀,缩短实验周期。

  • 成本低:降低试剂与人力消耗,适配大规模样本检测。

  • 样本适用广少量样本即可开展实验,兼容多种样本类型,覆盖多领域研究需求。

  • 重复性好,数据质量优:背景噪音低、信噪比高,可精准定位调控位点并捕获低丰度信号。

  • 多组学兼容&转化价值高:可联合多组学构建“表观调控-基因表达-表型”调控链条。

经典结果展示

图片10.png

重叠峰韦恩分析



图片11.png

目标蛋白结合峰的全基因组分布


图片12.png

目标蛋白结合基序相关基因KEGG富集分析



图片13.png

目标蛋白结合位点的基序富集分析



经典案例

   案例一   


图片14.png

  • 标题:CUT & Tag助力解析YY1乳酸化调控自身免疫性葡萄膜炎分子机制

  • 期刊:Adv Sci

  • 发表时间:2024

  • 影响因子:14.3

视网膜中活化的小胶质细胞对于自身免疫性葡萄膜炎的发展至关重要。利用CUT & Tag技术,发现YY1乳酸化通过调节炎症基因(STAT3CCL5IRF1IDO1SEMA4D)的转录来促进小胶质细胞活化。此外,p300被鉴定为YY1乳酰化的修饰酶。抑制p300可降低YY1乳酰化,并在体内和体外抑制小胶质细胞炎症。研究证实YY1乳酸化通过上调炎性细胞因子分泌和促进细胞迁移和增殖来促进自身免疫性葡萄膜炎中的小胶质细胞功能障碍,靶向乳酸/p300/YY1 乳酸化/炎症基因轴,可以达到治疗自身免疫性葡萄膜炎的效果。

图片15.pngCUT&Tag分析YY1乳酸化靶基因及其功能

   案例二   


图片16.png

  • 标题:CUT&Tag揭示糖尿病肾病调控新机制

  • 期刊:Kidney International

  • 发表时间:2025

  • 影响因子:12.6

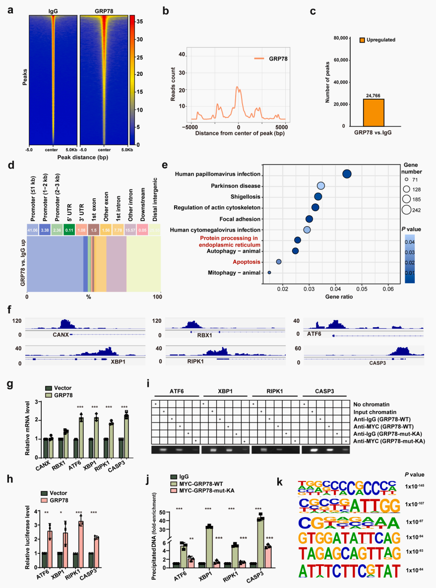
糖尿病肾病(diabetic nephropathyDN)是全世界范围内导致慢性肾功能不全的最常见病因,内质网应激是导致高糖介导肾小管细胞损伤的重要驱动因素,但其关键调控机制尚未完全阐明;因此,研究采用CUT&Tag方法,绘制了HK-2细胞中GRP78-DNA互作全景图谱,证明了核易位后的GRP78主要结合到内质网蛋白加工(如ATF6XBP1RIPK1)和凋亡通路(如CASP3)的关键调控基因启动子区域,并显著增加上述关键基因表达水平,从而加重内质网应激。研究结果为DN的病理机制提供了全新视角,还为DN治疗提供了新的靶点与候选药物,具有重要的基础研究意义与临床转化价值。

图片17.png

CUT&Tag分析核糖蛋白78GRP78结合的靶基因

参考文献

1、Huang JX, et al. YY1 Lactylation Aggravates Autoimmune Uveitis by Enhancing Microglial Functions via Inflammatory Genes [J]. Adv Sci , 2024, 11(9): e2308031.

2、Yang R, et al. Protein UHRF1-mediated dual dysregulation of molecular chaperone GRP78 induces endoplasmic reticulum stress and aggravates diabetic nephropathy. Kidney Int. 2025 Nov;108(5):883-900. doi: 10.1016/j.kint.2025.07.023.