微生物多样性测序三代全长扩增子5R 16S rRNA微生物多样性绝对定量 Spike-in宏基因组测序三代宏基因组宏基因组Binning分析宏基因组抗性基因分析宏基因组元素循环分析高宿主污染去除宏基因组项目宏转录组差异表达测序环境宏病毒组测序医学宏病毒组测序高通量16S rDNA菌种鉴定三代DNA宏病毒组MIG-seq肠道宏基因组绝对定量多营养级扩增子扩增子双因素分析动植物基因组Denovo测序细菌基因组测序项目真菌基因组测序项目病毒基因组测序项目简化基因组遗传图谱eQTL简化基因组GWAS测序BSA混池测序基因组SSR开发基因组重测序三代重测序真核有参转录组测序真核无参转录组测序原核链特异性转录组测序全长转录组(有参_无参)测序LncRNA测序Small RNA测序mGWASMeta-Barcoding(eDNA)技术研究种质资源数字化解决方案转座子插入测序(Tn-seq)PlantArray植物生理组平台染色体级别基因组组装Hi-C建库叶绿体、线粒体基因组测序定制生信分析服务器数据库开发构建服务高通量土壤生物检测Astral蛋白质组学10×单细胞核转录组10×单细胞转录组华大Stereo-seq空间转录组测序DNBelab C-TaiM4单细胞核转录组DNBelab C-TaiM4单细胞转录组单菌株单细菌转录组人肠道单细菌转录组单细胞转录组(SMART)测序靶向代谢组分析非靶向代谢组分析ATAC-seqChip-seqRip-seq全基因组甲基化分析微课云交付平台扩增子引物列表资料下载送样指南客户文章列表
mGWAS(宿主基因组-微生态关联)
mGWAS(宿主基因组-代谢组关联)

产品介绍

动植物表型与基因型密切相关,全基因组关联研究(GWAS)被广泛用于分析表型变异的遗传基础。然而,有着“第二基因组”之称的宿主微生物组也会极大程度干扰和影响宿主的表型性状,并同时受到宿主环境的影响。

利用GWAS技术开展宿主基因组与微生物群落相互作用的关联分析,即mGWAS(microbiome Genome-Wide Association Study)。以微生物群落数据为表型,与宿主基因组SNP数据进行关联分析,可以帮助人们更好地理解宿主和微生物以及表型性状之间的相互作用,探究宿主遗传因素对微生物群落的影响。


研究目的

  • 精准定位宿主遗传变异:识别与微生物组结构和功能显著相关的宿主基因变异,为后续研究提供基础。

  • 解析微生物-宿主互作机制:以宿主遗传变异为切入点,系统探究其如何调控微生物定植与功能,揭示二者复杂互作及协同演化规律。

  • 阐明微生物影响表型的遗传路径:通过长期监测微生物动态并结合宿主遗传背景,分析微生物-遗传互作对宿主生理等表型的作用机制。

图片5.png

微生物mGWAS研究技术路线


项目优势

  • 丰富的动植物群体GWAS以及微生态项目经验,核心技术人员均10年以上研究经验

  • 经典分析+个性化分析做图,分析结果可直接用于文章发表

  • 合理的团队资源配置,完整的基因组学分析整合,可提供多种组学技术服务及多种高级及定制化组学分析方案

  • 结合公共数据库样品信息联合分析,节省成本

  • 提供基因组数据构建服务,让数据后期利用更加便利



分析流程

图片6.png



经典结果展示

未标题-1-恢复的.png



经典案例

   案例一   

图片6_02.png

  • 标题:宏基因+代谢+WGS多组学解析瘤胃微生物调控奶牛泌乳性能的互作机制

  • 期刊:Microbiome

  • 发表时间:2024

  • 影响因子:12.7

本研究共收集了相同饲养管理条件下304头荷斯坦奶牛的血液,瘤胃液样本,分别进行瘤胃微生物宏基因组,瘤胃代谢组和宿主全基因组重测序通过多组学整合分析发现,瘤胃微生物组成、功能和代谢物中存在显著受宿主遗传调控的高遗传性亚群

图片7.png

奶牛瘤胃微生物群遗传性及显著变异

   案例二   

图片6_03.png

  • 标题:大豆皂甙与菌群垂直传递:母体效应对子代雏鸡肠道发育与健康的调控作用

  • 期刊:iMeta

  • 发表时间:2025

  • 影响因子:33.2

本研究构建了鸡菌群垂直传递模型,运用基因组、微生物组和代谢组技术系统解析了母源大豆皂甙对子代菌群传递及肠道发育的调控机制。研究结果揭示母源大豆皂甙可通过调节垂直传递菌定植及其代谢功能,促进雏鸡肠道发育,为优化母子一体化营养策略提供了理论依据。

图片9.png


宿主微生物mGWAS曼哈顿图及相关的可遗传变异的KEGG功能通路


   案例三   

图片6_04.png

  • 标题:水稻叶片上微生物组的稳态受木质素生物合成前体分子的调节

  • 期刊:Nature Communications

  • 发表时间:2024

  • 影响因子:15.7

研究对110份水稻品种叶际微生物组进行宏基因组,结合mGWAS分析,将细菌丰度与水稻基因组中的单核苷酸多态性(SNP)联系起来。结果发现水稻基因型与假单胞菌目、伯克霍尔德氏菌目、肠杆菌目和黄单胞菌目等细菌类群密切相关。


图片11.png

GWAS与水稻叶际微生物群的研究


参考文献

[1]Host genotype, soil composition, and geo-climatic factors shape the fonio seed microbiome. Microbiome .2024.

产品介绍

代谢组是基因组与表型组间的核心桥梁,在揭示动植物生长发育及环境适应机制中至关重要。近年来,动植物群体重测序与代谢组等的多组学整合进一步拓展了其在基因鉴定和代谢通路解析中的应用。

代谢组-全基因组关联分析(Metabolome Genome-Wide Association StudymGWAS)是在传统GWAS(全基因组关联分析)基础上,整合高通量代谢组学数据,旨在通过分析代谢物数据和基因型数据之间的关联,揭示代谢物的遗传调控机制及其在疾病和表型中的作用,系统性研究遗传变异与代谢物水平关联的新方法。基于代谢组的全基因组关联分析(mGWAS)通过高精度代谢表型数据,不仅提升了传统GWAS的解析效能,还能精准定位代谢物调控基因,为分子机制研究提供新思路。



分析流程

图片1.png



项目优势

  • 结果更直接锁定遗传变异→代谢物浓度的因果关系,阐明基因-代谢物-表型调控轴。

  • 检测更灵敏:捕捉传统GWAS遗漏的微效位点,显著提升遗传变异解释率。

  • 整合多组学分析:无缝衔接转录组/蛋白组/微生物组数据,构建"SNP→基因表达→代谢物→表型"全链路因果模型。

  • 提供个性化分析服务:核心技术负责人均10年以上从业经验,经验丰富创新性强,可提供个性化分析服务,可以为客户提供1V1 的个性化分析定制服务。

  • 数据库与科研支持:可提供配套数据库构建服务,这有助于提升科研水准,助力高水平研究成果的发表。

技术

分析示例

未标题-1.png

经典案例

   案例一   

25-NG-茶树代谢组mGWAS-1.png

  • 标题:对1,325份茶树种质的基因组分析揭示了茶树改良的农艺与代谢特性

  • 期刊:Nature Genetics

  • 发表时间:2025

  • 影响因子:29

本研究对1,325份茶树及其相关物种的全基因组进行重新测序,构建遗传变异图谱并注释有害突变;利用群体遗传学分析揭示不同茶树品种之间的遗传分化、遗传瓶颈事件、异源基因组的流入以及野生种的保护状况,通过代谢物全基因组关联分析(mGWAS),研究鉴定了多个与黄酮类化合物合成相关的关键基因。

25-NG-茶树代谢组mGWAS-9.png


茶树代谢检测结果和黄酮类化合物mGWAS分析


   案例二   

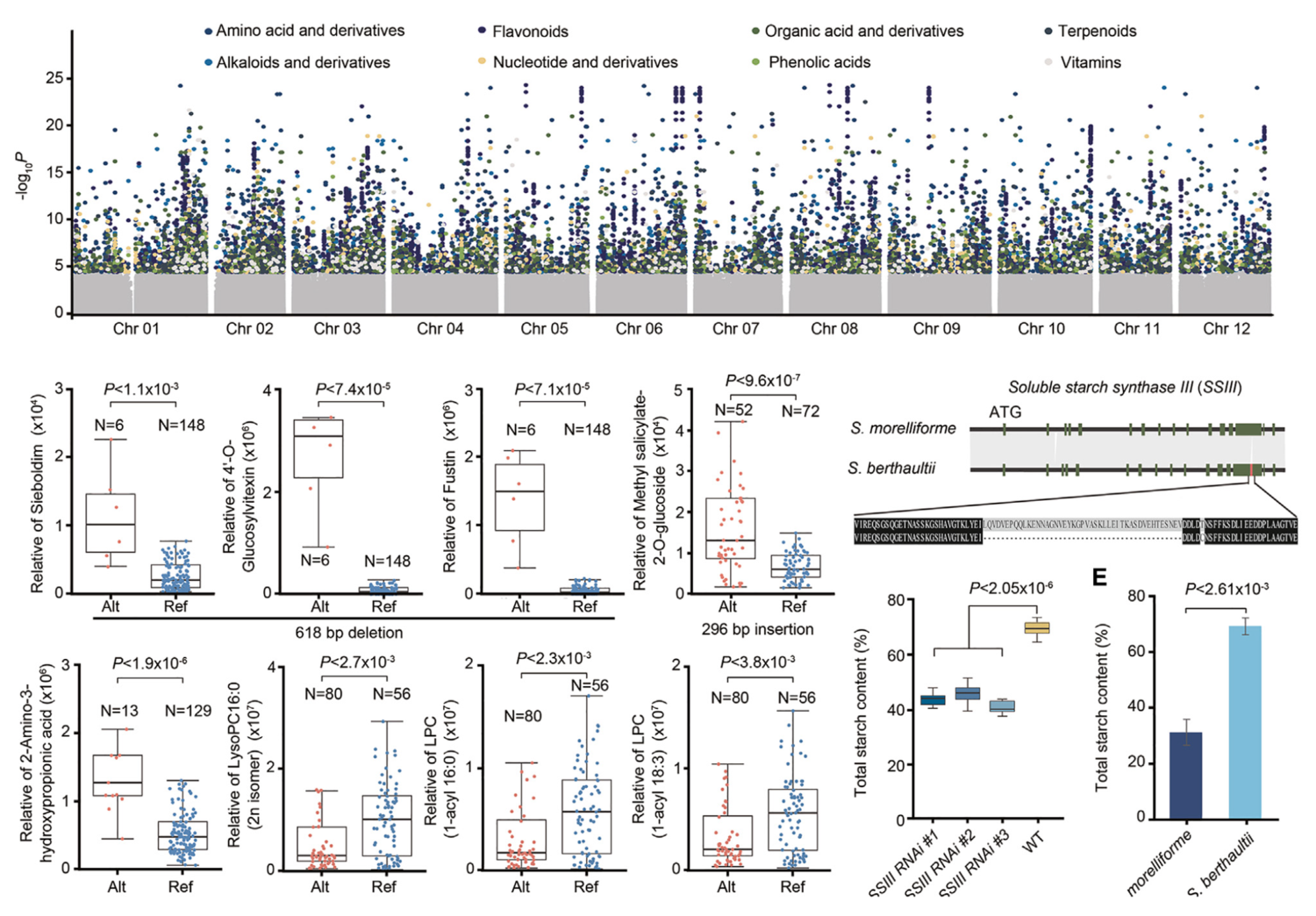
案例二:马铃薯代谢组mGWAS-1.png

  • 标题:泛基因组和mGWAS解析马铃薯结构变异及代谢性状的遗传基础

  • 期刊:Molecular Plant

  • 发表时间:2025

  • 影响因子:17.1

本研究对29个野生种及地方品种的基因组进行了高质量的组装,并对248份野生马铃薯、地方品种和现代栽培品种进行了深度重测序。通过LC-MS/MS对157份材料进行代谢组分析,经基于PAV的代谢组-GWAS分析,发现9,321个结构变异与1,258种代谢物显著相关

案例二:马铃薯代谢组mGWAS-7.png

代谢物mGWAS分析

参考文献

1、Genomic analysis of 1,325 Camellia accessions sheds light on agronomic and metabolic traits for tea plant improvement. Nature Genetics, 2025.

2、Graph-based pangenome provides insights into structural variations and genetic basis of metabolic traits in potato. Molecular Plant, 2025.